首页 资讯 正文
蓝电单飞,赛力斯轻装,重庆汽车产业下的一步大棋
来源:车德钢 2026-02-11 18:09:44 21300浏览

收藏

分享

0

21300

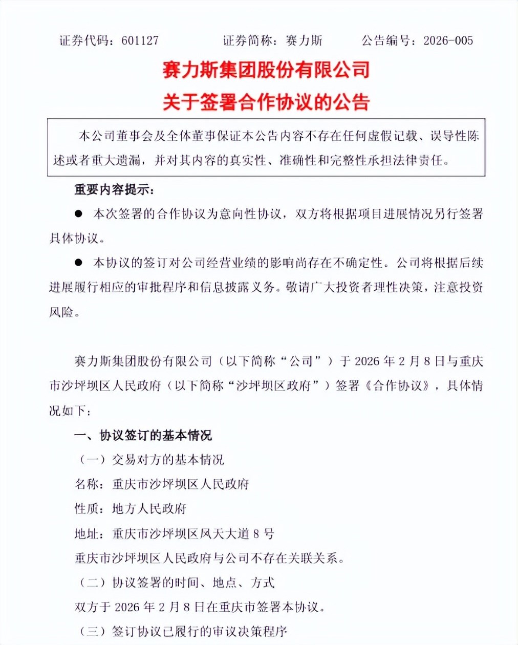
2026年2月9日,赛力斯旗下的蓝电汽车,突然官宣和重庆市沙坪坝区政府牵手成立新公司,正式跳出赛力斯的体系单飞。这事儿乍看只是一个汽车品牌的独立,往深了看,既是赛力斯给自己减负、专攻高端的战略抉择,更是重庆坐稳“中国汽车第一城”的又一步关键棋。新能源竞争早就打到下半场了,这场政企联手的资本操作,里头的门道可太多了。

聊起蓝电汽车,估计不少人都没什么深刻印象。这个2023年才面市的新能源品牌,虽说背靠赛力斯这棵大树,却一直没在市场上闯出名堂,活脱脱一个“小透明”。2025年全年销量也就2万辆左右,同比跌了快五成,这点成绩放在赛力斯体系里,简直不够看。反观同门的问界,2025年风光无两,M9、M8、M7三款车型单车型销量全破10万辆,整个赛力斯集团新能源销量飙到47.2万辆,蓝电在里头,活像个拖后腿的“拖油瓶”。

就在所有人都觉得蓝电要被赛力斯雪藏、慢慢淡出市场的时候,沙坪坝区政府突然伸手拉了一把,直接让这个品牌迎来了涅槃重生。这次增资后的股权结构特别有讲究:政府方持股约33.5%,妥妥的第一大股东;赛力斯持股约32%,退到了第二位;剩下的18.5%分给其他投资人,16%留给了员工持股平台。这样的持股比例,既给了蓝电足够的独立发展空间,不用再被赛力斯的高端战略束缚,又把政府、资本、企业、员工的利益绑在了一起,大家心往一处想,劲才能往一处使。

对赛力斯来说,把蓝电剥离出去,绝对是轻装上阵的明智选择。现在的赛力斯,早就不是当年的模样了,靠着和华为的深度绑定,稳稳站住了豪华新能源市场的标杆位置。问界只用了46个月就完成百万辆交付,创下了新势力最快纪录;2025年营收将近1800亿,利润也冲到90亿,手里还攥着两年完成第二个“百万辆”的硬目标。

此前蓝电和问界同属一个体系,一个走10万—15万的亲民路线,一个攻30万以上的豪华市场,资源难免互相内耗,赛力斯就算想全力冲高端,也得时不时为蓝电的销量操心。如今品牌区隔彻底拉开,赛力斯终于能把所有精力、所有资源都砸在问界上,一门心思猛攻高端市场。而且剥离了蓝电的存量资产,赛力斯的财务报表也能更清爽,能更专注地和华为深化合作。

蓝电这次单飞,也不是凭空起飞,背后的靠山硬得很。赛力斯这些年在新能源领域摸爬滚打,攒下的技术、生产、品控经验,全都成了蓝电的“家底”,从整车研发到生产制造,蓝电一出手就有成熟的体系支撑。更重要的是,蓝电脚下站着重庆这座“汽车城”,2025年重庆汽车产量达到278.8万辆,牢牢坐稳“中国汽车第一城”,早就形成了自给自足的智能化产业链闭环。

更何况蓝电自己也没闲着,早就为未来铺好了路。去年10月,蓝电的子公司重庆凤凰技术和北京火山引擎签了具身智能业务合作协议,两家联手攻关智能机器人决策、控制与人机增强技术,还搭建了“技术研发——场景验证”的闭环机制。这套AI领域的布局,正好和重庆打造“世界级智能网联新能源汽车产业集群”的战略不谋而合,技术和场景深度融合,让蓝电在同质化严重的中档新能源市场,有了差异化竞争的底气。

站在重庆的角度,拉蓝电一把,更是盘活本土资源、丰富产业生态的妙手。重庆素有“中国底特律”之称,从传统燃油车时代的荣光,到新能源智能化时代的转型,靠的从来不是单打独斗,而是不断补全产业链、丰富品牌矩阵。前不久鑫源汽车刚宣布进军新能源赛道,如今蓝电又获政府加持,重庆的新能源品牌矩阵一下子就丰满了:有问界这样的豪华标杆撑场面,有蓝电这样的亲民选手拓市场,高中低价位全覆盖,不同消费群体都能满足,重庆汽车产业集群的含金量直接拉满。而且政府成为蓝电第一大股东,能在供应链金融、银行授信这些实打实的地方给蓝电支持,16%的员工持股平台,也能充分激发团队的积极性,让这个沉寂了两年的品牌,真正“动”起来。

更值得琢磨的是,蓝电的未来,还藏着重庆汽车出海的大布局。现在全球汽车贸易正往东南亚、中东、拉美这些“全球南方”市场倾斜,而重庆正是西部陆海新通道的运营组织中心。2025年,大批“重庆造”汽车通过铁海联运班列直达海外,这条出海的路,早就被趟平了。蓝电主打10万—15万的亲民市场,正好契合这些海外市场的消费需求,再加上重庆本地的配套优势和地缘优势,蓝电完全能成为重庆汽车出海的新抓手,和问界的高端出海形成互补,让“重庆造”的新能源汽车在全球市场多点开花。

说到底,蓝电单飞这事儿,没有一个输家。赛力斯剥离包袱,轻装上阵猛攻高端;蓝电背靠政企资源,终于能放开手脚开拓亲民市场和海外赛道;而重庆,则借着这次合作进一步夯实了汽车产业集群的竞争力,让“中国汽车第一城”的底气更足。

新能源竞争走到今天,早就不是单纯拼销量的时代了,拼的是生态、是布局、是产业链的协同能力。蓝电和赛力斯的这次“分手”,给整个行业提了个醒:盘活存量品牌,整合区域资源,让不同定位的品牌各展所长,才能让整个产业生态更健康。而重庆这步棋,也让我们看到,一座汽车城的底气,从来不是一个品牌的一枝独秀,而是整个产业链的协同向上。

至于蓝电能不能抓住这次机会实现逆袭,从市场“小透明”变成中档新能源市场的黑马;重庆的汽车产业能不能借着这股力量,在世界级产业集群的路上再迈一大步,整个汽车行业,都在拭目以待。


未登录 车友评论0人参与
0/500字
682作品

有趣有料聊汽车

+关注